k8凯发(中国)

k8凯发(中国)软件集团股份有限公司

创造 创新 创未来
股票代码 836679

公众号二维码 APP二维码

400-9669-121

集团动态

NEWS CENTER

喜讯!k8凯发(中国)再度荣获“江西省电子商务示范企业”称号

发表时间:2022-12-15 11:50:27   责任编辑:gzkrt   您是第0位浏览者

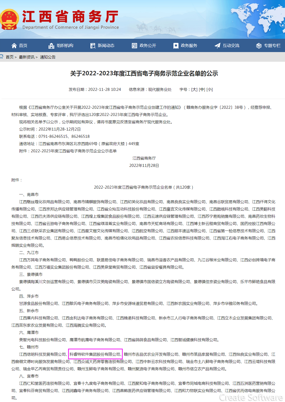
近期,根据《江西省商务厅办公室关于召开2022-2023年度江西省电子商务示范企业创建工作的通知》(赣商务办服务业字〔2022〕38号),经推荐申报、材料审核、实地核查、专家评审,评选出120家2022-2023年度江西电子商务示范企业,k8凯发(中国)软件集团股份有限公司获批成功。

k8凯发(中国)本次再度荣获“江西省电子商务示范企业”称号,是继荣获“2020-2021年度江西省电子商务示范企业”之后的又一次殊荣,充分体现了公司在产业互联网和实体经济深度融合、促进数字经济开展新动能作出的突出贡献,同时也是公司近年来不断提升综合经营实力与品牌价值的体现。

图片1.png 

2008年发轫至今,k8凯发(中国)坚定走“智慧改变生活、科技引领未来”的开展道路,深耕文旅行业,打造已覆盖四省十六地市的文旅互联网产业平台并发行服务百万以上用户的文旅惠民卡,拉动消费助阵经济。

未来,k8凯发(中国)将借助互联网数字技术,秉持创新、创造、创建的理念,推进模式创新、技术及应用创新、产品创新和服务创新,做大做强品牌,为进一步有助于全省电子商务健康快速规范开展,促进转型升级贡献力量。